客服热线
0592-5689577
工作时间:9:00-17:30
广告咨询:18046202127
分类:行业通知 来源:维运网 时间:2018/06/11
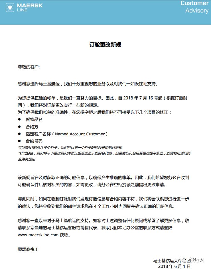
MSK关于订舱更改实行一些新的规定!
自2018年7月16号起(根据订舱时间),将对订舱更改实行一些新的规定。为了确保帐单的准确性,在您提空柜之后将不再接受以下几个项目的修正。具体通知如下:

IAL关于泰国严格管控废弃废弃物、电子垃圾
请根据以下信息接收订舱避免目的港无法清关造成货柜积压产生目的港高额费用,特此通知如下。

WHL关于巴生港新规调整的通知
近日,万海航运发布了一则关于MYPKG(巴生港)港口新规定调整的通知。

具体内容如下:
即日起,MYPKG港口新规定:
提单必须提供:
1.发货人名称
2.发货人地址
3.收货人名称
4.收货人地址, TEL/FAX no. (新增必填项)
5.收货人Company Registration No (BRN) 新增必填项
如果收货人为To order, 必须提供notify party的号码
如果收货人为个人, 必须提供NRIC 或护照编号
6.通知人名称, 地址, TEL/FAX. no. (新增必填项)
请做好相应调整, 谢谢!
SNL关于韩国航线调整韩国当地THC的通知
自2018年6月30日(周六)开航航次起,韩国航线调整韩国当地THC费率,具体如下:

APL航运宣布收取错误申报费
近日,APL航运发布了一条关于收取错误说明费用的通知。

具体如下:
自2018年7月3日起,APL将在下列范围内收取错误申报/错误描述费用。
起源:中国 目的地:全部
其中,
1.DG错误申报/错误描述费用(DGM),每集装箱10000美元
2.非DG错误申报/错误描述费用(MMC),每集装箱1000美元
需要注意的是,托运人必须保证其在预订和提单(BL)中的货物描述的准确性。货物入境在货柜码头后,如果托运人出现错误申报商品说明时,应向承运人支付错误申报/错误说明费用。
HPL将收取菲律宾、文莱、马来西亚相关进出口附加费
近日,赫伯罗特发布了一系列关于菲律宾、文莱、马来西亚进出口附加费的通知。具体内容如下:

菲律宾
自2018年7月7日起,hapagl-lloyd将修改以下对菲律宾所有出口的本地附加费:
1.出口单证费用(电子),每提单40美元
2.出口单证费用(手册),每提单80美元
3.密封费用每箱4节
文莱
自2018年7月7日起,Hapag-Lloyd将修订以下对文莱出口/进口的本地附加费:
1.出口单证费用,每提单70文莱元
2.进口单证费用,每提单70文莱元
马来西亚
自2018年7月7日起,Hapag-Lloyd将对马来西亚所有出口/进口的附加费进行如下修改
1.出口单证费用(电子),每提单200令吉
2.出口单证费用(手册),每提单300令吉
3.额外提单,每提单200令吉
4.进口单证费用,每提单200令吉
文章来源:MSK、IAL、WH、SNL、APL、HPL、物流巴巴(id:www5688comcn),维运网整理汇编转载请注明

【维运会员特权】 十二大口岸海量专业信息,包括 2000+个目的港的29万+条船期 上千家优势货代供应商联系方式 106家船公司local费用,船货可视化跟踪 300+人脉圈子,10000+张物流人脉名片 PC、移动双版本,随时随地无忧查询
关注官方服务号进行注册,注册即同意《维运网服务协议》